Textversion
Wer wir sind Was wir tun Aktuelles Know-How Archiv Kunden Datenschutz
Startseite Archiv 2004 - 2005 Gesetz als Workflow

Archiv


2015 - 2017 2012 - 2014 2008 - 2011 2006 - 2007 2004 - 2005 Download Dokumente Download Tools

Sasser Virus PC-Rundfunkgebühren XP Service Pack 2 www Ignoranz Phishing Linux <> Windows Gesetz als Workflow Basel II und Spyware OLG: E-Mail Filterung Alternative Firefox Ramsey Pollocks? Gläserner Bürger Kontenabfrage - Stimmen Big Brother EU/China Der Shredder Banküberweisungen Schöne neue Welt XP hat EAL 4+

Workflow Gesetzesinitiative

|14.12.2004|

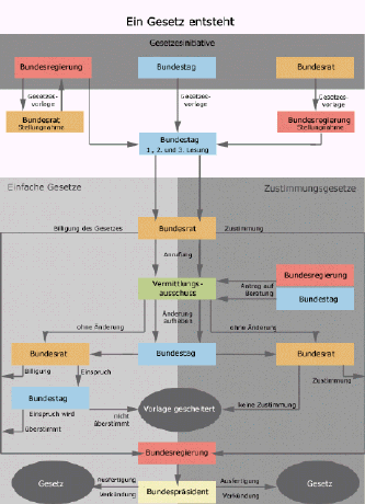
Zitat Bundesministerium für Finanzen:

"Überall dort, wo Menschen aufeinander treffen, gibt es Regeln, die das Miteinander organisieren. Aus dem Kreise der Kirchen stammen die ethischen und moralischen Spielregeln, ein demokratischer Staat hingegen bringt Gesetze auf den Weg, die politische Impulse für anstehende Entwicklungen und problematische Sachverhalte regeln.

In der Bundesrepublik Deutschland können drei Gremien Gesetzesideen abgeben - Bundesregierung, Bundestag und Bundesrat.

Damit wird ein Verfahren in Gang gesetzt, das die ursprüngliche Gesetzesidee zu Gesetzestexten formuliert und anschließend durch Abstimmung im Bundestag und Bundesrat verabschiedet wird. Mit der Unterschrift des Bundespräsidenten wird das Gesetz ausgefertigt und im Bundesgesetzblatt verkündet.

Man unterscheidet "Einspruchsgesetze" und "Zustimmungsgesetze". Ein "Einspruchsgesetz" ist nicht von der Zustimmung der Länderkammer, dem Bundesrat, abhängig. Nur der Bundestag muss den Entwurf annehmen. Gleichwohl ist der Bundesrat am Gesetzgebungsverfahren beteiligt. Legt er Einspruch gegen ein Gesetz ein, kann dieser vom Bundestag überstimmt werden "Zustimmungsgesetze" müssen sowohl vom Bundestag als auch vom Bundesrat beschlossen werden. Die Zuständigkeit, welches Verfahren für welches Gesetz notwendig ist, ergibt sich aus dem Grundgesetz. Hiernach sind die meisten Gesetze, insbesondere Gesetze über Steuern, die Bund und Ländern gemeinsam zustehen (z.B. Einkommen-, Körperschaft- und Umsatzsteuer), zustimmungsbedürftig."

Copyright Grafik und Text: Bundesregierung

Schlussfolgerungen

Aus dieser Grafik sind 3 Schlussfolgerungen zu ziehen:

- ein notweniger, aber schwerer Brocken für die Föderalismus Kommission!

- Schulbeispiel für Bürokratismus besten Wollens und nicht erreichten Ziels!

- "Mustervorlage" für Unternehmen, welche Ihre Prozesse dokumentiert haben und das Workflow ihrer Geschäftsprozesse aktualisieren wollen.

Druckbare Version